성동50+센터에서 도시농부양성과정으로 수경재배를 강의했습니다. 이후 수강생들이 커뮤니티를 만들어 활동하고 있습니다. 센터로부터 그린월 설치를 의뢰받았고, 커뮤니티 회원들과 함께 그린월을 설치했습니다. 그린월의 순환부에 대해 소개합니다.
1. 순환부 개요

시중에 팔고 있는 화분을 그대로 꽂아서 사용할 것이기 때문에 양액을 사용하지 않고 수돗물을 사용한다.
왼쪽 여섯 줄과 오른쪽 다섯 줄로 분리하여 독립적으로 물이 순환하도록 했다. 수중펌프가 물을 올려주면 분배기에서 각 줄로 물을 분배해서 공급한다. 아래쪽에서 나온 물을 모아서 물저장조로 회수한다.
2. 순환부 상세 소개
(1) 물 순환부 개념도

물 공급부와 회수부의 개념도이다. 각 부품의 직경에 맞추어 관의 직경을 맞추고, 직경이 다른 관은 직접 또는 연결 부품을 사용하여 연결한다.
(1) 물 공급부

수중펌프의 출수구는 외경 13mm이고, 분배기의 입수구 외경은 4mm이다. 수중펌프로부터 분배기까지 다음과 같이 연결했다.
- 외경 13mm인 펌프 출수구 A에 내경 12mm(외경: 15mm)인 실리콘호스 B를 끼우고 절연테이프로 감는다.
- B의 반대쪽에 외경 12mm(내경 8mm)인 호스 C를 B의 안쪽으로 끼우고 케이블 타이로 묶는다.
- C의 반대쪽에 외경 8mm/4mm 변환 니플 D의 외경 8mm쪽을 끼운다.
- D의 반대쪽에는 내경 4mm(외경 7mm) 호스 E를 끼운다.
- E의 반대쪽을 분배기에 끼운다.
직경이 다른 관들의 연결을 먼저 한 후 수중펌프의 출수구에 연결했다.

분배기와 호스의 연결 모습이다.

분배기는 위 사진과 같은 것을 사용했다. 출수구마다 밸브가 달려 있어 나가는 물의 양을 조절하기가 쉬웠다. 분배기의 각 출구에 내경 4mm(외경 7mm)인 호스를 끼워 각 줄의 벽걸이화분에 연결했다.

설치된 물 분배부의 모습이다.
(2) 물 회수부
벽걸이화분 하단에서 물저장조로 회수되는 경로는 다음과 같이 연결했다.
- 제일 아래에 있는 각 벽걸이화분의 출구를 방수테이프로 막고 외경 8mm용 원터치피팅 A를 끼운다.
- A에 외경 8mm 폴리우레탄튜브 B를 끼운다.
- 여러 개의 외경 8mm와 한 개의 외경 10mm를 끼울 수 있는 원터치피팅(GPKJ) C의 8mm 쪽에 B를 끼운다.
- C의 10mm용에 외경 10mm 폴리우레탄튜브 D를 끼운다.
- D의 반대쪽을 물저장조에 연결한다.

제일 아랫쪽의 벽걸이화분의 출구를 막고 원터치피팅을 꽂은 모습이다. 여기에 외경 8mm 폴리우레탄튜브(B)를 끼워 물을 빼낸다.


외경 8mm 폴리우레탄튜브(B)로 빼낸 물은 여러 개의 구멍을 가진 원터치피팅(C)을 이용하여 외경 10mm 폴리우레탄튜브(D)를 통해 물저장조로 보낸다.

벽걸이화분 세 개의 줄에서 나온 물을 외경 8mm 폴리우레탄튜브로 모아 외경 10mm 폴리우레탄튜브 하나로 물저장조로 보낸다. 그린월의 왼쪽 줄이 6줄이니까 왼쪽에 이것이 2개 필요하다. 오른쪽에도 2개 필요하여 이 원터치피팅이 4개 쓰였다.

10mm 폴리우레탄튜브(D)로 모은 물을 물저장조로 보내기 위해 각 물저장조에 회수용 원터치피팅을 2개씩 설치했다.

설치가 끝난 물 회수부의 모습이다.
(3) 벽걸이 화분 속 물의 흐름
원래 이 벽걸이 화분은 위와 아래를 끼울 수 있는 구조로 되어 있다. 그러나 실제로 그렇게 설치하면 상당히 불편하다. 벽걸이 화분을 중간에 넣거나 빼려면 그 위의 모든 벽걸이 화분을 함께 들어올려야 한다.
이 문제를 피하기 위해 벽걸이화분의 위아래를 결합하지 않고 알루미늄바에 걸치는 방법을 썼다(기구부 참조). 그런데 이렇게 하면 벽걸이화분 위아래에 틈이 생긴다. 떨어지는 물이 튀어 이 틈으로 나가면 그린월을 설치한 벽과 바닥이 젖을 수 있다. 이 문제를 해결해야 했다.
벽걸이 화분 사이에 틈을 주면서도 물이 튀어나가지 않도록 끈을 넣어 물이 끈을 타고 내려오도록 했다. 위 동영상이 이 끈의 효과를 보여준다.
(4) 물 보충



물 보충은 센터 직원이 직접 하기로 했다. 물저장조에 외경 10mm 폴리우레탄튜브를 꽂아 주입구로 사용했다. 배터리로 동작하는 펌프가 있느네, 펌프의 출구를 폴리우레탄튜브에 꽂아 물을 공급하도록 했다. 펌프의 출구에는 호스용 원터치피팅(사진에서 주황색)을 꽂아놓아 폴리우레탄튜브에 착탈이 편하도록 했다. 물은 바로 옆의 화장실에서 용기에 받아오도록 했다. 물이 부족하면 LED가 깜빡이도록 했다.
3. 순환부 보완
(1) 문제 발생
잘 작동하고 있다가 물 순환과 관련한 두 가지 문제가 발생했다.
- 물 공급이 안됨
- 물이 샘
(2) 원인
위 두 가지 모두 연결 부위의 체결이 잘 되지 않아 물이 새면서 일어났다.


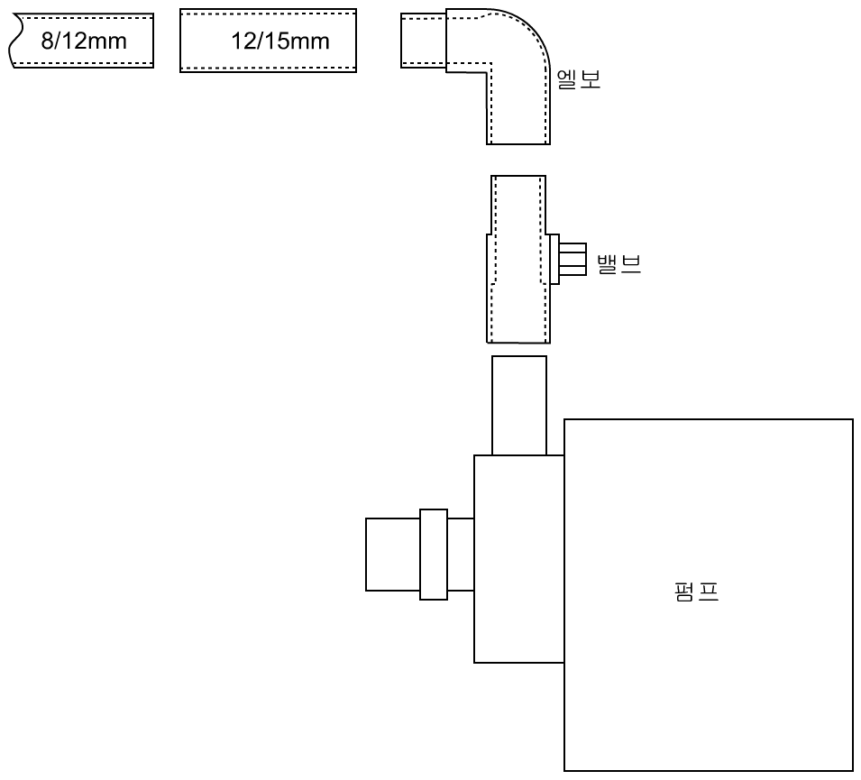
왼쪽 그림은 체결하기 전을 나타내고, 오른쪽은 체결한 후를 나타낸다.
1. 위 그림에서 8/12mm(내경 8mm, 외경 12mm) 호스는 뻣뻣하고, 12/15mm 호스는 말랑말랑하다. 뻣뻣한 호스가 힘을 가하니 말랑한 호스가 자꾸 꺾이면서 절연테이프가 찢어졌다. 거기로 물이 새면서 수압이 약해져서 위쪽 분배기까지 물이 도달하지 않은 것으로 생각된다.
2. 12/15mm 호스를 8/12mm 호스에 끼우고 케이블타이로 고정했다. 그런데 8/12mm 호스가 신축성이 있다보니 케이블타이로 고정해도 호스 사이에 틈이 생겼다. 케이블타이로 호스를 고정하기 위해서는 두 호스 중 안쪽 호스가 힘을 주어도 변형이 없는 것이어야 함을 알게 되었다.
(3) 해결

- 엘보를 사용하지 않고 직선 형태의 연결관을 사용했다.
- 12/15mm 연결 호스를 사용하지 않고 외경 10mm 폴리우레탄튜브를 사용했다.
- 외경 10mm 폴리우레탄 튜브의 끝에 절연테이프를 감은 후 감지 않은 끝을 연결관의 큰 입구 쪽으로 넣었다. 그러면 절연테이프로 감은 부분이 연결관 안쪽에 걸려 튜브가 빠지지 않게 된다. 이후 연결관의 작은 입구 쪽으로 나온 폴리우레탄튜브에 절연테이프를 감아 연결관의 직경과 외경을 맞추었다. 다시 그 위에 절연테이프를 감았다.
- 8/12mm 호스는 내경이 8mm인데, 신축성이 있으므로 직경을 늘려서 외경 10mm 폴리우레탄튜브 바깥으로 감쌌다. 겹치는 부분을 케이블타이로 묶었다. 폴리우레탄튜브가 딱딱하기 때문에 케이블타이로 고정하는 방법을 쓸 수 있었다.
성동50플러스센터에 그린월 설치(2023년): 요약: 링크
성동50플러스센터에 그린월 설치(2023년): 개념 설계: 링크
성동50플러스센터에 그린월 설치(2023년): 기구부: 링크
성동50플러스센터에 그린월 설치(2023년): 제어부 및 전력 공급: 링크
이상으로 성동50플러스센터에 설치한 그린월의 순환부를 소개드렸습니다.
'기타 활동 > 개발, 설치' 카테고리의 다른 글
| 성동50플러스센터 그린월 설치(2023년): 개념 설계 (0) | 2024.12.23 |
|---|---|
| 성동50플러스센터에 그린월 설치(2023년): 기구부 (0) | 2024.12.20 |
| DWC 방식의 스마트 재배기; 제어부 프로그래밍(2024.08.26) (0) | 2024.08.26 |
| 콘체르토 장위에 식물 디스플레이(2022년) (0) | 2024.08.14 |
| 성동50플러스센터에 그린월 설치(2023년): 제어부 및 전력 공급 (0) | 2023.07.28 |